Home
Products
Companys
Join Us
About Us
中文
About Us
About Us
Development History
Certificate
Qualification certificate
Corporate Culture
Contact Us
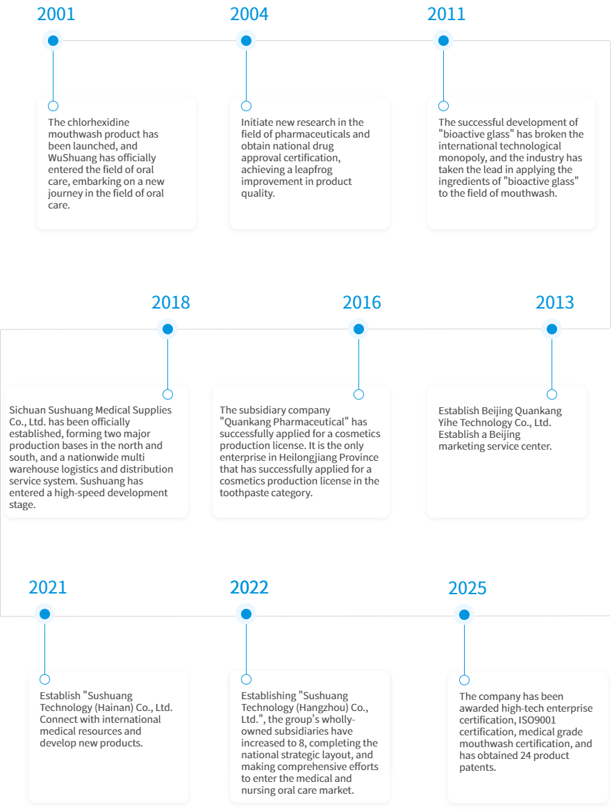
Development History
Location:About Us > Development History